Canada is home to a rich patchwork of Indigenous languages, each tied to communities, places and histories across the country. Many are living languages still used in homes and ceremonies, while others are the focus of revitalization efforts that reconnect younger people with ancestral speech.
There are 64 Indigenous Languages in Canada, ranging from Abenaki (Western Abenaki) to Woods Cree. For each entry the data is organized with Family,Region (province/territory),Speakers (est.), so you can quickly see linguistic family, where a language is spoken, and estimated speaker numbers — you’ll find this below.
How current and reliable are the speaker estimates in the list?
Speaker numbers are typically drawn from recent censuses, community surveys and academic sources, but methods and dates vary; treat figures as estimates that can change with new community-led counts or census updates, and check source notes where possible.
How can I respectfully support Indigenous language survival?
Support community-led programs (classes, immersion, documentation), listen to and follow local protocols, share resources created by Indigenous language speakers, donate to or volunteer with language initiatives, and learn basic phrases through materials endorsed by the language community.
Indigenous Languages in Canada
| Name | Family | Region (province/territory) | Speakers (est.) |
|---|---|---|---|
| Inuktitut | Inuit | Nunavut,Quebec (Nunavik),Labrador (Nunatsiavut),Northwest Territories | 36,000 |
| Inuinnaqtun | Inuit | Nunavut,Northwest Territories | 1,100 |
| Inuvialuktun | Inuit | Northwest Territories (Inuvialuit region) | 1,300 |
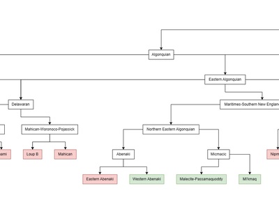
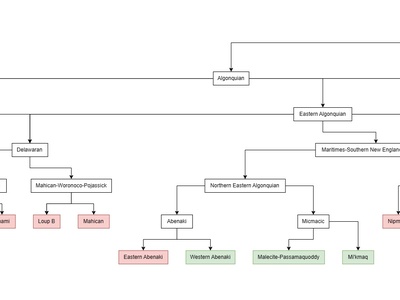
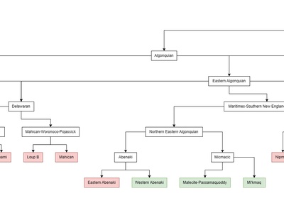
| Plains Cree (nēhiyawēwin) | Algonquian | Manitoba,Saskatchewan,Alberta | 78,000 |
| Woods Cree | Algonquian | Manitoba,Saskatchewan | 20,000 |
| Swampy Cree | Algonquian | Manitoba,Ontario | 13,000 |
| Moose Cree | Algonquian | Ontario (Moose Factory area) | 3,000 |
| East Cree (Eeyou Istchee) | Algonquian | Quebec (Eeyou Istchee) | 18,000 |
| Naskapi | Algonquian | Quebec (Northern Labrador border),Labrador | 1,500 |
| Innu-aimun (Innu) | Algonquian | Quebec (Côte-Nord),Labrador | 11,000 |
| Mi’kmaq | Algonquian | Nova Scotia,New Brunswick,Prince Edward Island,Newfoundland and Labrador,Quebec | 8,000 |
| Maliseet (Wolastoqey) | Algonquian | New Brunswick,Quebec,Prince Edward Island | 3,000 |
| Passamaquoddy | Algonquian | New Brunswick,Prince Edward Island | 1,000 |
| Ojibwe (Anishinaabemowin) | Algonquian | Ontario,Manitoba,Quebec | 55,000 |
| Oji-Cree (Severn Ojibway) | Algonquian | Ontario,Manitoba | 12,000 |
| Algonquin (Anicinàbemowin) | Algonquian | Quebec (Outaouais),Ontario | 2,500 |
| Atikamekw | Algonquian | Quebec (Nitaskinan) | 2,000 |
| Saulteaux (Plains Ojibwe) | Algonquian | Saskatchewan,Manitoba,Alberta | 14,000 |
| Mohawk (Kanien’kéha) | Iroquoian | Ontario,Quebec | 3,500 |
| Oneida | Iroquoian | Ontario,Quebec | 1,000 |
| Onondaga | Iroquoian | Ontario | 250 |
| Cayuga | Iroquoian | Ontario | 120 |
| Wendat (Wyandot) | Iroquoian | Quebec (Wendake) | 450 |
| Dakota (Santee/Santee-Sisseton varieties) | Siouan | Manitoba,Saskatchewan,Ontario | 2,500 |
| Nakoda (Stoney) | Siouan | Alberta | 3,000 |
| Assiniboine (Nakota) | Siouan | Saskatchewan,Manitoba | 600 |
| Denesuline (Chipewyan) | Athabaskan (Dene) | Northwest Territories,Saskatchewan,Alberta,Manitoba | 3,000 |
| Tłı̨chǫ (Dogrib) | Athabaskan (Dene) | Northwest Territories | 2,000 |
| North Slavey (Sahtúot’ine) | Athabaskan (Dene) | Northwest Territories | 2,500 |
| South Slavey | Athabaskan (Dene) | Northwest Territories,Alberta | 1,800 |
| Gwich’in | Athabaskan (Dene) | Northwest Territories,Yukon,Alaska | 1,300 |
| Kaska | Athabaskan (Dene) | Yukon,British Columbia,Northwest Territories | 400 |
| Sekani | Athabaskan (Dene) | British Columbia | 1,000 |
| Tahltan | Athabaskan (Dene) | British Columbia | 200 |
| Tsuut’ina (Sarcee) | Athabaskan (Dene) | Alberta | 200 |
| Tagish | Athabaskan (Dene) | Yukon | 30 |
| Hän | Athabaskan (Dene) | Yukon,Northwest Territories | 300 |
| Beaver (Dane-zaa) | Athabaskan (Dene) | British Columbia,Alberta | 1,000 |
| Tlingit | Na-Dene (Tlingit) | British Columbia,Yukon | 200 |
| Halkomelem | Salishan | British Columbia (Lower Mainland,Vancouver Island) | 2,000 |
| Halq’eméylem (Fraser Coast Halkomelem) | Salishan | British Columbia (Fraser Valley) | 300 |
| Hunquminum (Island Halkomelem) | Salishan | British Columbia (Southern Vancouver Island) | 500 |
| Hul’qumi’num’ (Coast Salish) | Salishan | British Columbia (Cowichan,Vancouver Island) | 1,200 |
| Squamish (Sḵwx̱wú7mesh) | Salishan | British Columbia (Vancouver area) | 40 |
| St’at’imcets (Lillooet) | Salishan | British Columbia | 200 |
| Secwepemctsín (Shuswap) | Salishan | British Columbia | 3,000 |
| Nlaka’pamux (Thompson) | Salishan | British Columbia | 200 |
| Nuxalk (Bella Coola) | Salishan | British Columbia | 60 |
| SENĆOŦEN (Saanich) | Salishan | British Columbia (Saanich Peninsula) | 230 |
| Okanagan (Nsyilxcən) | Salishan | British Columbia | 350 |
| Nuu-chah-nulth | Wakashan | British Columbia (West Coast Vancouver Island) | 500 |
| Kwak’wala | Wakashan | British Columbia (Northern Vancouver Island,Haida Gwaii? small) | 500 |
| Heiltsuk-Oowekyala | Wakashan | British Columbia (Central Coast) | 600 |
| Haisla | Wakashan | British Columbia | 210 |
| Sm’algyax (Tsimshian) | Tsimshianic | British Columbia (North Coast) | 300 |
| Nisga’a | Tsimshianic | British Columbia (Nisga’a Nation) | 800 |
| Gitxsan | Tsimshianic | British Columbia | 500 |
| Haida | Language isolate | British Columbia (Haida Gwaii) | 35 |
| Ktunaxa (Kootenay) | Language isolate | British Columbia,Alberta | 210 |
| Michif | Mixed (Cree–French) | Manitoba,Saskatchewan,Alberta,Ontario | 1,000 |
| Northern Tutchone | Athabaskan (Dene) | Yukon | 350 |
| Southern Tutchone | Athabaskan (Dene) | Yukon | 250 |
| Abenaki (Western Abenaki) | Algonquian | Quebec (Eastern Townships),New Brunswick (small) | 100 |
| Beothuk | Indigenous (historical) | Newfoundland and Labrador | 0 |
Images and Descriptions

Inuktitut
A principal Inuit language across Nunavut and northern Quebec, spoken widely in communities. Vitality varies but remains community-centered; strong cultural importance with ongoing revitalization in education, media, and governance.

Inuinnaqtun
Closely related to Inuktitut, Inuinnaqtun is spoken in western Nunavut and adjacent NWT. Fewer speakers than Inuktitut, considered vulnerable; community programs and local schools support intergenerational transmission.

Inuvialuktun
Term covering related western Inuit varieties (e.g., Siglitun, Uummarmiutun). Spoken in the western Arctic; small speaker base but central to Inuvialuit identity and land-based cultural practices.

Plains Cree (nēhiyawēwin)
One of the largest Indigenous language groups in Canada, Plains Cree is used across the Prairies. While some dialects are strong in communities, overall vitality ranges from stable to endangered depending on locale; vital for culture and ceremonies.

Woods Cree
Northern Prairies Cree variety with strong community use in many northern communities. Vitality varies but many communities maintain intergenerational speakers and cultural programs.

Swampy Cree
Spoken in northwestern Ontario and Manitoba, Swampy Cree remains used in several communities but faces pressures from English; local education and cultural initiatives support revitalization.

Moose Cree
A Cree variety around James Bay and Moose Factory. Smaller speaker base with active community programs focusing on schools and cultural continuity.

East Cree (Eeyou Istchee)
Eastern Cree varieties of Quebec and Labrador with many community speakers in Cree Nations. Vital in local governance and education, with substantial language infrastructure and cultural prominence.

Naskapi
A distinct northeastern Algonquian language spoken in northern Quebec and Labrador. Limited speakers but strong cultural identity and local revitalization efforts.

Innu-aimun (Innu)
Spoken by Innu communities in Quebec and Labrador; vital for cultural practice and identity though facing pressures. Community-led schooling and documentation projects support revival.

Mi’kmaq
Maritime Algonquian language with active community presence across Atlantic provinces. Vitality varies but strong cultural use, with schools, radio, and language nests supporting transmission.

Maliseet (Wolastoqey)
Spoken along the Wolastoq (Saint John River) and nearby areas. Small but active speaker communities, with revitalization initiatives in education and cultural programming.

Passamaquoddy
Closely related to Maliseet, spoken by some communities in eastern New Brunswick and PEI. Small speaker numbers but significant cultural importance and growing revitalization work.

Ojibwe (Anishinaabemowin)
A major Algonquian language with many regional varieties across Ontario and Manitoba. Vitality varies; some communities retain fluent elders while urbanization and English have reduced intergenerational transmission in others.

Oji-Cree (Severn Ojibway)
A mixed Ojibwe–Cree variety with a distinct identity in northern Ontario and Manitoba. Strong community significance though considered vulnerable; local schooling supports language maintenance.

Algonquin (Anicinàbemowin)
Spoken in eastern Ontario and western Quebec by Algonquin communities. Smaller speaker population with active community programs and a focus on cultural revitalization.

Atikamekw
A Central Algonquian language spoken in the Atikamekw Nation (Quebec). Notable for community-driven revitalization and education programs, with growing use among youth.

Saulteaux (Plains Ojibwe)
A western Ojibwe variety spoken on the Prairies; maintains community usage in some areas though overall faces pressures from English and dominant cultures.

Mohawk (Kanien’kéha)
A prominent Iroquoian language with communities in Quebec and Ontario. Vitality varies by community; significant cultural and political roles with active school and immersion programs.

Oneida
An Iroquoian language spoken by Oneida communities in Ontario and Quebec. Small but culturally central speaker base with growing revitalization efforts.

Onondaga
Traditionally spoken by Onondaga people with limited speakers in Canada. Highly endangered; community-driven programs target documentation and language teaching.

Cayuga
A smaller Iroquoian language with few fluent speakers in Canadian communities. Considered critically endangered with local revitalization and cultural programs underway.

Wendat (Wyandot)
The Huron–Wendat language was revitalized from limited documentation; now used ceremonially and in cultural programs in Wendake, Quebec. Small but symbolically important community language.

Dakota (Santee/Santee-Sisseton varieties)
Siouan language spoken by Dakota communities in the Prairies and Ontario. Speaker numbers are modest, with focused community efforts at teaching and cultural revival.

Nakoda (Stoney)
Also called Stoney, spoken in Alberta First Nations. Community usage remains in some areas, though intergenerational transmission is variable; cultural identity is strongly tied to language.

Assiniboine (Nakota)
Closely related to Sioux/ Nakota languages, spoken by small groups in the Prairies. Endangered but important for cultural heritage and ceremonies.

Denesuline (Chipewyan)
A Dene language spoken across northern regions with varying vitality. Many communities maintain daily use while others face erosion; significant to land-based cultural knowledge.

Tłı̨chǫ (Dogrib)
Spoken in the Tłı̨chǫ Nation area of the NWT, with active language governance and programs. Relatively robust compared with many northern languages due to strong community institutions.

North Slavey (Sahtúot’ine)
A Slavey variety spoken in NWT communities. Vitality varies; community initiatives, schools, and cultural programs support maintenance.

South Slavey
Spoken south of the North Slavey area with fewer speakers; endangered in some communities, with local language programs active.

Gwich’in
Spoken in the Mackenzie Delta and parts of Yukon. Small but active speaker communities; language central to identity and land-based culture, with bilingual education initiatives.

Kaska
A Dene language of the Yukon–BC border region. Small speaker base, considered endangered though community efforts aim at documentation and teaching.

Sekani
Interior Dene language with limited speakers; cultural programs and documentation projects aim to support intergenerational transmission.

Tahltan
Northern BC Dene language with few fluent speakers. Highly endangered; revitalization focuses on recording elders and community teaching.

Tsuut’ina (Sarcee)
An Athabaskan language of the Tsuut’ina Nation near Calgary. Small number of speakers and strong community interest in revival and cultural programming.

Tagish
A highly endangered Athabaskan language once spoken in Yukon; only a handful of elder speakers remain. Documentation and revival efforts are ongoing.

Hän
Spoken around Dawson City and Eagle River; small but culturally vital, with local teaching initiatives and language camps supporting youth learning.

Beaver (Dane-zaa)
An interior Dene language with community speakers in BC and Alberta. Considered vulnerable; community programs support language classes and cultural transmission.

Tlingit
Primarily associated with coastal and Yukon Indigenous communities; small Canadian speaker base. Strong cultural value and active revitalization among communities.

Halkomelem
A Coast Salish language with three major dialects (Halq’eméylem,Hunquminum,Hul’qumi’num’). Vitality varies; numerous community-driven immersion and education programs support regeneration.

Halq’eméylem (Fraser Coast Halkomelem)
Fraser River variant of Halkomelem; small speaker base but significant community revitalization, including immersion classes and cultural programs.

Hunquminum (Island Halkomelem)
Island dialect of Halkomelem spoken by several First Nations on Vancouver Island. Vulnerable but buoyed by local language initiatives and school programs.

Hul’qumi’num’ (Coast Salish)
Spoken in central Vancouver Island and Gulf Islands communities. Active revitalization efforts include immersion, documentation, and community programs.

Squamish (Sḵwx̱wú7mesh)
Coast Salish language of the Squamish Nation, critically endangered but subject to strong revitalization through community schools, music, and documentation.

St’at’imcets (Lillooet)
Interior Salish language with small speaker numbers; culturally central to Stʼátʼimc communities and targeted by language renewal initiatives.

Secwepemctsín (Shuswap)
Interior Salish spoken in the Thompson region. Some communities retain fluent speakers and active cultural programs; vitality varies by community.

Nlaka’pamux (Thompson)
Interior Salish language with limited speakers in southern interior BC. Endangered but important to cultural ceremonies and identity; local revitalization underway.

Nuxalk (Bella Coola)
Spoken in Bella Coola, Nuxalk possesses few fluent speakers but strong cultural significance and active documentation and teaching efforts.

SENĆOŦEN (Saanich)
Coast Salish language of the Saanich peoples on Vancouver Island. Small speaker base; revitalization includes immersion classes, signage, and cultural programs.

Okanagan (Nsyilxcən)
Interior Salish language of the Okanagan (Syilx) Nation. Limited speakers with growing community-led language programs and cultural revitalization.

Nuu-chah-nulth
Wakashan language family member spoken by multiple Nuu-chah-nulth nations. Though vulnerable, community cultural programs and naming practices support use and transmission.

Kwak’wala
Language of Kwakwaka’wakw peoples. Small speaker base with active cultural revitalization, including potlatch language programs and immersion initiatives.

Heiltsuk-Oowekyala
Heiltsuk and related languages within Northern Wakashan grouping. Small but culturally important, with community-run education and documentation projects.

Haisla
Small Wakashan language of coastal BC with limited fluent speakers. Community projects focus on youth programs, recordings, and language teaching.

Sm’algyax (Tsimshian)
Tsimshianic language of the North Coast; speaker numbers are small but community-driven efforts in schooling and cultural programs support revitalization.

Nisga’a
Tsimshianic language with a notable number of speakers in the Nass Valley. Strong cultural institutions and language programs bolster vitality relative to many small languages.

Gitxsan
Tsimshianic language of the Gitxsan people; limited speakers but robust cultural ties and local language initiatives.

Haida
Haida is a distinct language isolate with very few fluent speakers remaining. Critically endangered, but significant community revitalization and documentation projects are ongoing.

Ktunaxa (Kootenay)
An isolate language with small speaker numbers in southeastern BC and eastern Alberta. Endangered but central to Ktunaxa cultural revival and education programs.

Michif
A Métis language combining Cree and French elements. Small, unique speech community; considered endangered but culturally significant with active revitalization and documentation.

Northern Tutchone
A Yukon Dene language with limited speakers. Endangered but maintained in some communities through schools, cultural camps, and recording projects.

Southern Tutchone
Spoken in southern Yukon First Nations; small speaker base with community language efforts and educational programs targeting youth.

Abenaki (Western Abenaki)
Historically present in parts of Quebec; very small number of speakers in Canada. Community-driven revitalization and cross-border efforts seek to rebuild usage.

Beothuk
The Beothuk language was historically spoken in Newfoundland; considered extinct with limited attestation. It remains culturally significant in regional history and Indigenous studies.


